This is a Shiny App to facilitate effect size interpretations in common research design
This is a Shiny App to facilitate power analyses for Receiver Operating Characteristic (ROC) curve analyses
In this post, I will show how to conduct safe tests
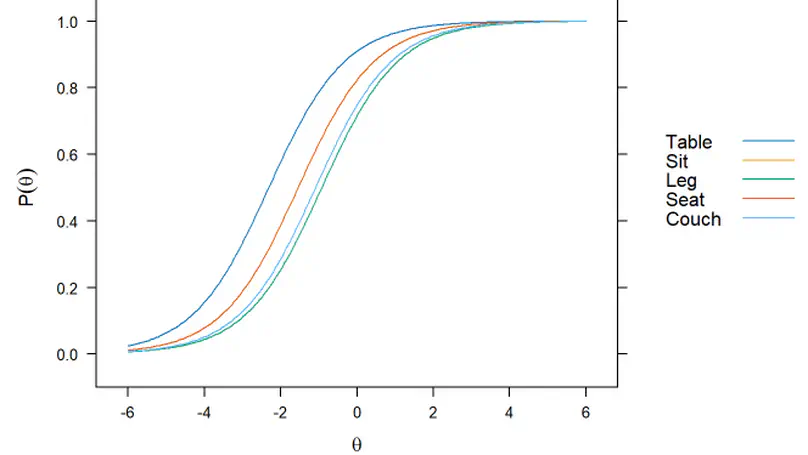
In this post, I will show how to conduct a 2PL IRT analysis for data from a DRM study of Otgaar and colleagues
In this post, I will show how to conduct IRT analyses for typical eyewitness memory studies
In this post, I will conduct the ROC analyses performed in the article of Brady et al. (2022)
In this post, I will show the possible statistical analyses possible with a new - old memory task
In this post, I will show the possible statistical analyses possible with a 2 alternative forced choice task in a typical memory experiment.
In this post, I introduce the different posts that I will show how to examine various recognition memory tests.
In this post, I will show how to use a simulation approach to conduct more accurate a power analyses in R for simple experimental design